长期在清丰工作生活
免不了要到公安局办一些
身份证、护照、汽车号牌等业务
这些业务办理怎么收费
对应项目内容又有哪些?
今天
平安清丰发布
2024年清丰县公安局
行政事业性收费标准目录清单
赶紧来看下
点击放大看更清晰
政务服务公安专厅行政事业性收费目录及标准



派出所户籍收费项目及标准

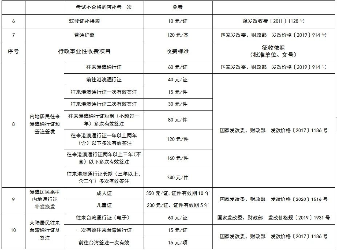
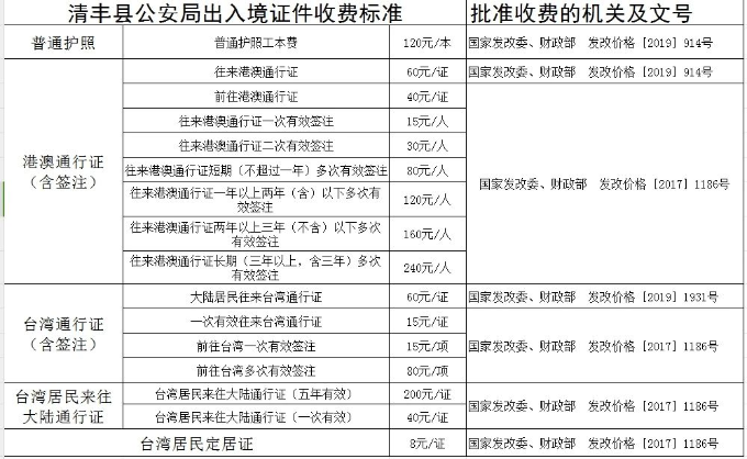
出入境行政事业性收费目录

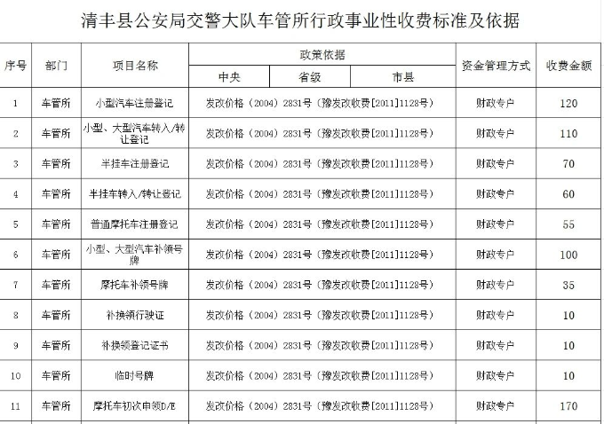
车管所行政事业性收费标及依据


来源:平安清丰
长期在清丰工作生活
免不了要到公安局办一些
身份证、护照、汽车号牌等业务
这些业务办理怎么收费
对应项目内容又有哪些?
今天
平安清丰发布
2024年清丰县公安局
行政事业性收费标准目录清单
赶紧来看下
点击放大看更清晰
政务服务公安专厅行政事业性收费目录及标准



派出所户籍收费项目及标准

出入境行政事业性收费目录

车管所行政事业性收费标及依据


来源:平安清丰
中共清丰县委宣传部/清丰县融媒体中心
版权所有 清丰网
举报电话:0393-7221002
举报邮箱:qingfengwok@126.com
中国互联网违法和不良信息举报中心
河南互联网违法和不良信息举报中心
豫公网安备41090002411074号 豫ICP备2026003438号 互联网新闻信息服务许可证号:41120200052 信息网络传播视听节目许可证号:11642032