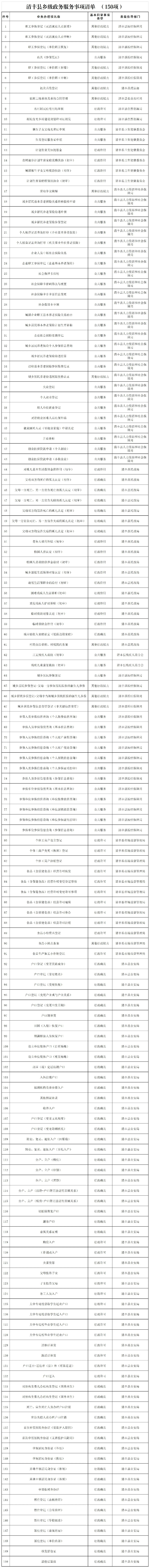
为持续提升政务服务便利化水平,方便广大经营主体、人民群众办事创业和生产生活,根据《河南省政务服务事项基本目录》,县行政审批局梳理形成了《清丰县乡级政务服务事项清单》,同时要求各乡镇便民服务大厅设置综合受理窗口,并加强对窗口工作人员的业务培训,使清单事项在便民服务大厅均可办理,真正让群众和企业办事实现“就近办”,打通服务群众“最后一公里”。

现将各乡镇便民服务大厅办公时间、办理地址及咨询电话公布如下:

来源:清丰政务
为持续提升政务服务便利化水平,方便广大经营主体、人民群众办事创业和生产生活,根据《河南省政务服务事项基本目录》,县行政审批局梳理形成了《清丰县乡级政务服务事项清单》,同时要求各乡镇便民服务大厅设置综合受理窗口,并加强对窗口工作人员的业务培训,使清单事项在便民服务大厅均可办理,真正让群众和企业办事实现“就近办”,打通服务群众“最后一公里”。

现将各乡镇便民服务大厅办公时间、办理地址及咨询电话公布如下:

来源:清丰政务
中共清丰县委宣传部/清丰县融媒体中心
版权所有 清丰网
举报电话:0393-7221002
举报邮箱:qingfengwok@126.com
中国互联网违法和不良信息举报中心
河南互联网违法和不良信息举报中心
豫公网安备41090002411074号 豫ICP备2026003438号 互联网新闻信息服务许可证号:41120200052 信息网络传播视听节目许可证号:11642032