濮阳市家装改造补贴公告(二)
根据《河南省推动家装厨卫 “焕新”实施方案》(豫商运 〔2024〕39号)和《濮阳市家装改造补贴实施细则》(濮建文〔2024〕175号)文件精神,并结合我市家装改造补贴工作实际,现将家装改造补贴申报材料及核查工作情况公告如下:
一、材料审核
(一)身份证:提供补贴申请人身份证正、反面;
(二)房产证明材料:指2019年9月30日(含)前取得国有土地上住宅的不动产证或房产证,购买二手住宅2019年9月30日后办理不动产证或房产证的,另行提供能够证明首次或上次办理不动产证或房产证为2019年9月30日(含)前的证明材料;2019年9月30日(含)前建成的集体土地上合法住宅无房产证明材料的,可由村、居委会出具加盖公章和核查人签字的证明材料;
(三)装修(服务)或购买材料合同:指参与商家正规的合同文本,直接委托施工人员进行装修的要提供劳务用工合同;
(四)支付凭证:指银行转账、刷卡、电子支付等凭证,使用现金支付的需提供商家出具的现金收据和记账凭证;
(五)房屋装修改造前和装修改造后(或装修开工后施工)照片:指申请补贴8类建材及相关房屋部位改造前后的照片;
(六)其他:补贴申请人应与住宅所有权人、合同签定人、支付凭证、银行账号等信息一致。
二、现场核查及转账
对于材料审核通过的补贴申请人、住宅,在确保信息真实的前提下,由县(区)办理部门会同乡(镇、办)、村(居)委会进行现场核查;审核通过后由市住建部门会同市财政部门复核后将补贴金额转账至补贴申请人银行账号。
三、补充说明
(一)补贴对象:指在2024年9月30日至2024年12月31日(含当日)期间,对2019年9月30日(含)前取得不动产证或房产证的国有土地上住宅、建成的集体土地上合法住宅实施的旧房装修活动;
(二)申报流程:补贴申请人通过“云闪付”APP搜索“濮阳市消费品以旧换新服务平台”栏位,进入“濮阳市旧房装修厨卫改造”专区(上线时间另行发布);
(三)8类建材:指旧房装修和厨卫改造施工所需的饰面砖、地板、墙板、集成吊顶、壁纸(布)、套装门、整体柜和灯具等8类物品和材料;
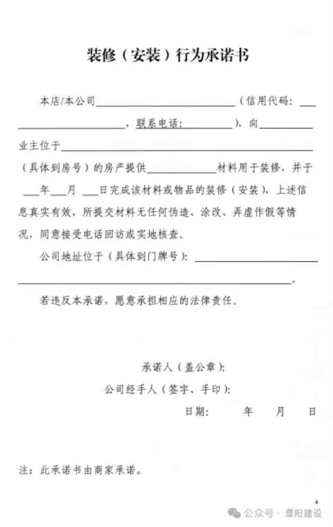
(四)申请补贴和商家承诺书:请自行下载使用(见附件)。
2024年10月15日




来源:网信濮阳
