10月16日,
河南省财政厅披露
2024年河南省政府专项债券
(四十八至五十六期)
发行文件。
其中,5年期、7年期债券利息按年支付,10年、15年、30年期债券利息按半年支付,发行后可按规定在全国银行间债券市场和证券交易所债券市场上市流通。
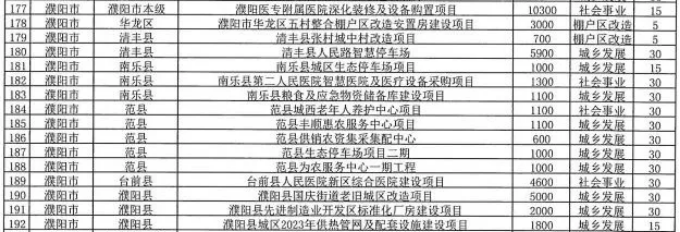
本次发行的新增专项债券135.9836亿元主要用于城乡发展、社会事业、棚户区改造等领域。
河南省政府发行债券项目明细表

10月16日,
河南省财政厅披露
2024年河南省政府专项债券
(四十八至五十六期)
发行文件。
其中,5年期、7年期债券利息按年支付,10年、15年、30年期债券利息按半年支付,发行后可按规定在全国银行间债券市场和证券交易所债券市场上市流通。
本次发行的新增专项债券135.9836亿元主要用于城乡发展、社会事业、棚户区改造等领域。
河南省政府发行债券项目明细表

中共清丰县委宣传部/清丰县融媒体中心
版权所有 清丰网
举报电话:0393-7221002
举报邮箱:qingfengwok@126.com
中国互联网违法和不良信息举报中心
河南互联网违法和不良信息举报中心
豫公网安备41090002411074号 豫ICP备2026003438号 互联网新闻信息服务许可证号:41120200052 信息网络传播视听节目许可证号:11642032