财政部、中国人民银行和金融监管总局日前印发《个人消费贷款财政贴息政策实施方案》,全文↓↓↓
关于印发《个人消费贷款财政贴息政策实施方案》的通知
财金〔2025〕80 号
各省、自治区、直辖市、计划单列市财政厅(局),新疆生产建设兵团财政局,中国人民银行上海总部,各省、自治区、直辖市及计划单列市分行,金融监管总局各监管局,有关金融机构:
为贯彻落实党中央、国务院关于大力提振消费、全方位扩大国内需求的决策部署,我们研究制定了《个人消费贷款财政贴息政策实施方案》,现印发给你们,请遵照执行。
财政部
中国人民银行
金融监管总局
2025年8月4日
个人消费贷款财政贴息政策实施方案
为贯彻落实党中央和国务院关于大力提振消费、全方位扩大国内需求的决策部署,根据中央办公厅、国务院办公厅印发的《提振消费专项行动方案》关于2025年对符合条件的个人消费贷款给予财政贴息的要求,更好发挥财政资金对提振消费的支持引导作用,降低居民消费信贷成本,助力释放居民消费潜力,促进经济加快向好发展,制定本实施方案。
一、政策内容
(一)支持范围。2025年9月1日至2026年8月31日期间,居民个人使用贷款经办机构发放的个人消费贷款(不含信用卡业务)中实际用于消费,且贷款经办机构可通过贷款发放账户等识别借款人相关消费交易信息的部分,可按规定享受贴息政策。贴息范围包括单笔5万元以下消费,以及单笔5万元及以上的家用汽车、养老生育、教育培训、文化旅游、家居家装、电子产品、健康医疗等重点领域消费(详见附件1)。对于单笔5万元以上的消费,以5万元消费额度为上限进行贴息。政策到期后,可视实施效果研究延长政策期限、扩大支持范围。
(二)贴息标准。年贴息比例为1个百分点(按符合条件的实际用于消费的个人消费贷款本金计算),且最高不超过贷款合同利率的50%,中央财政、省级财政分别承担贴息资金的90%、10%。贷款合同利率需要符合相应利率自律约定。政策执行期内,每名借款人在一家贷款经办机构可享受的全部个人消费贷款累计贴息上限为3000元(对应符合条件的累计消费金额30万元),其中在一家贷款经办机构可享受单笔5万元以下的个人消费贷款累计贴息上限为1000元(对应符合条件的累计消费金额10万元)。
(三)贷款经办机构。一是6家国有大型商业银行,包括中国工商银行股份有限公司、中国农业银行股份有限公司、中国银行股份有限公司、中国建设银行股份有限公司、交通银行股份有限公司、中国邮政储蓄银行股份有限公司。二是12家全国性股份制商业银行,包括中信银行股份有限公司、中国光大银行股份有限公司、华夏银行股份有限公司、中国民生银行股份有限公司、招商银行股份有限公司、兴业银行股份有限公司、广发银行股份有限公司、平安银行股份有限公司、上海浦东发展银行股份有限公司、恒丰银行股份有限公司、浙商银行股份有限公司、渤海银行股份有限公司。三是5家其他个人消费贷款发放机构,包括深圳前海微众银行股份有限公司、重庆蚂蚁消费金融有限公司、招联消费金融股份有限公司、兴业消费金融股份有限公司、中银消费金融有限公司。鼓励地方财政部门结合实际情况对其他经营个人消费贷款业务的金融机构给予财政贴息支持,扩大政策覆盖面。
二、组织实施
(一)贴息资金预拨。自本实施方案发布之日起30天内,贷款经办机构总部预估总体及分省份个人消费贷款发放情况和贴息资金需求,向财政部报送贴息资金预拨申请,填报《个人消费贷款财政贴息资金预拨申请表》(附件2)。贷款经办机构省级机构应同时向属地省级财政部门报送本机构个人消费贷款预计发放情况和贴息资金需求;贷款经办机构无分支机构的,由总部向注册地省级财政部门报送相关申请材料。财政部结合各贷款经办机构贴息资金申请情况和年度预算安排,向省级财政部门按一定比例预拨个人消费贷款贴息资金。
(二)贴息贷款结息。贷款经办机构按照市场化、法治化原则和相关信贷管理规定自主开展差异化授信,合理设置消费贷款额度、期限、利率,自主决策贷款发放条件并及时放款,有效加强信贷资金用途和风险管控。贷款经办机构对相关个人消费贷款进行结息时,按照政策规定的贴息比例、贴息上限等要求计算财政贴息金额,在向借款人收取贷款利息时直接扣减应由财政承担的贴息资金,并结合各自情况通过手机短信、APP通知等方式向借款人告知财政贴息具体情况。
(三)贴息资金申请。贷款经办机构省级机构对所辖分支机构上季度贴息资金情况进行严格审核后,于政策实施期内每季度结束后5个工作日内,向属地省级财政部门和金融监管局报送上季度贴息资金拨付申请,填报《个人消费贷款财政贴息资金申请表(季度)》(附件3),并附相关证明材料,同时抄送财政部当地监管局。贷款经办机构无分支机构的,由总部向注册地省级财政部门和金融监管局报送相关申请材料,同时抄送财政部当地监管局。
(四)贴息资金拨付。各金融监管局收到贷款经办机构报送的季度贴息资金申请材料后,对贷款经办机构个人消费贷款发放和贴息金额等数据进行汇总,于15个工作日内向省级财政部门提供贷款经办机构贴息资金汇总数据等材料。省级财政部门收到当地金融监管局提供的材料后,于10个工作日内完成上季度贴息资金审核拨付工作。对于审核未通过的个人消费贷款,由省级财政部门相应核减贴息资金;已向借款人支付贴息资金的,由贷款经办机构以适当方式扣减或追回。
(五)贴息资金清算。政策执行期满后,贷款经办机构省级机构对所辖分支机构贴息资金清算情况进行审核,于30个工作日内,向属地省级财政部门和金融监管局报送贴息资金清算审核意见和贴息资金清算申请材料,包括贴息政策执行情况、《个人消费贷款财政贴息资金清算申请表》(附件4)及相关证明资料,并抄送财政部当地监管局。贷款经办机构无分支机构的,由总部审核后向注册地省级财政部门和金融监管局报送相关申请材料,并抄送财政部当地监管局。贷款经办机构对所报送申请材料的真实性、合规性、准确性负责。
各金融监管局收到贷款经办机构或贷款经办机构省级机构报送的贴息资金清算申请材料后,于15个工作日内完成汇总,向省级财政部门提供贷款经办机构贴息资金汇总数据等材料。省级财政部门收到当地金融监管局提供的材料后,于20个工作日内提出审核意见,向财政部报送贴息资金清算报告,并附《个人消费贷款财政贴息资金清算审核情况表》(附件5),同时抄送财政部当地监管局。财政部根据各省级财政部门报送的贴息资金清算报告等材料,与各省级财政部门清算贴息资金,各省级财政部门据此与贷款经办机构办理贴息资金清算。
(六)贴息资金监督。政策执行过程中,财政部适时组织财政部有关监管局对政策执行情况进行抽查监督,发现问题依法依规予以严肃处理,视情况采取约谈、通报、加倍扣减预算等措施,督促有关地方和单位履行好审核把关责任,防止挪用于非消费领域、套取贴息资金。政策执行期满后,财政部会同金融监管总局适时组织财政部有关监管局、有关金融监管局对贷款经办机构贴息资金申请、审核、清算等情况开展核查,发现问题依法依规予以严肃处理。
三、监督管理
(一)明确职责分工,形成工作合力。财政部负责制定个人消费贷款财政贴息政策,向省级财政部门拨付贴息资金中央财政承担部分,会同金融监管部门、省级财政部门共同做好贴息资金清算工作。财政部各地监管局按照财政部部署要求,做好有关贴息资金抽查监督工作。中国人民银行负责督促金融机构落实消费贷款利率政策,指导金融机构围绕消费重点场景、重点群体做好金融服务,促进提振和扩大消费。金融监管总局负责指导督促各金融监管局将贷款经办机构个人消费贷款财政贴息政策执行情况纳入日常监管,并做好贴息资金汇总工作。省级财政部门负责安排应承担的贴息资金,做好属地贷款经办机构贴息资金审核和拨付工作,以及贴息资金清算相关审核申请工作。地方财政部门可结合实际情况,参照本实施方案要求,制定辖内个人消费贷款财政贴息政策,合理确定贷款经办机构范围,并自行安排贴息资金,加强对贷款经办机构的审核。各金融监管局负责对属地贷款经办机构贴息资金测算和申请情况进行汇总,向省级财政部门提供贴息资金汇总数据等材料;指导督促属地贷款经办机构依法合规开展贷款贴息工作。贷款经办机构负责按照市场化、法治化原则开展授信评审、贷后管理,落实消费贷款利率政策,严格执行个人消费贷款监督管理相关制度规定,做好借款人身份、消费信息识别,围绕消费重点场景、重点群体做好金融服务,促进提振和扩大消费;对本机构贴息资金进行严格审核,按规定报送贴息资金申请材料,确保贴息资金申请材料真实、准确。
(二)压实贷款经办机构信贷管理和贴息资金测算审核申请主体责任,确保真正支持借款人消费。贷款经办机构要做好政策宣传,按照市场化、法治化原则和信贷管理规定开展授信,严格借款人授信评审和贷后管理要求,做好风险防控。健全信息系统,对贷款账户符合条件的消费信息进行识别汇总。加强贷款资金使用跟踪和贴息资金审核,做好审核结果的反馈沟通。按规定报送贴息资金申请,对贴息资金申请材料的真实性、合规性、准确性负责。贷款经办机构总部要加强对分支机构的督导,定期对分支机构借款人消费信息识别、贴息资金测算和申请等情况进行检查,建立健全内部问题核查、通报、处置机制,发现问题及时予以纠正,并按规定严肃追责问责。
(三)压实地方财政部门和金融管理部门组织实施责任,做好贴息资金审核拨付清算工作。各省级财政部门和金融监管局要切实做好贴息政策组织实施工作,及时向贷款经办机构拨付贴息资金。各省级财政部门要按要求做好贴息资金清算审核工作,向财政部报送贴息资金清算报告。各金融监管局要将个人消费贷款财政贴息政策执行情况纳入日常监管,督促经办机构做好贷款管理,跟踪贷款实际使用情况。
(四)强化监督约束,确保贴息资金专款专用。经审核发现存在违法违规行为的,财政部门将追回相关贴息资金,并依法依规严肃处理。对于贷款经办机构违法违规行为,由相关部门依法依规追究相应责任。对于借款人违法违规套取贴息资金的情况,由贷款经办机构纳入个人征信记录。
附件:
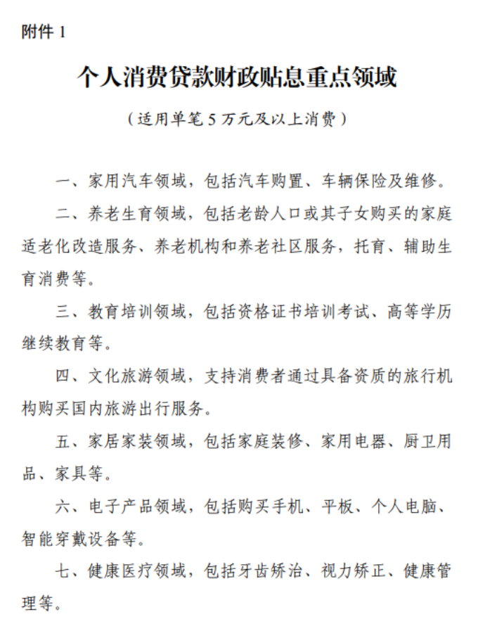
1.个人消费贷款财政贴息重点领域(适用单笔5万元及以上消费)

2.个人消费贷款财政贴息资金预拨申请表
3.个人消费贷款财政贴息资金申请表(季度)
4.个人消费贷款财政贴息资金清算申请表
5.个人消费贷款财政贴息资金清算审核情况表
发布日期:2025年08月12日
