网络实名举报 网络匿名举报 视频清丰

您的位置:首页> 新闻纵横
新闻纵横
加快推进源网荷储一体化!河南发文→
2024-12-12
近日,河南省人民政府办公厅印发《河南省加快推进源网荷储一体化实施方案》(以下简称《方案》),加快推进我省源网荷储一体化,建设新型能源体系。

《方案》明确源网荷储一体化项目实施范围,包括增量配电网场景、工商业企业产业园区等工业场景、整村开发等农村地区场景、旅游景区等服务业场景、学校等公共机构场景等。

河南省人民政府办公厅关于印发河南省加快推进源网荷储一体化实施方案的通知

豫政办〔2024〕72号

各省辖市人民政府,济源示范区、航空港区管委会,省人民政府各部门:
《河南省加快推进源网荷储一体化实施方案》已经省政府同意,现印发给你们,请认真贯彻执行。

河南省人民政府办公厅

2024年12月3日
河南省加快推进源网荷储一体化实施方案
为深化电力体制改革,加快推进源网荷储一体化,建设新型能源体系,结合我省实际,提出如下实施方案。
一、实施范围
源网荷储一体化项目实施范围包括:增量配电网场景;工商业企业、产业园区等工业场景;家庭作坊、农村生产企业、整村开发等农村地区场景;购物中心、物流中心、旅游景区等服务业场景;党政机关、事业单位、学校、医院、会议中心等公共机构场景;充电站、加油站、加气站、加氢站等能源服务站场景;煤矿、油田等矿区场景;高速公路、国省干线、铁路等交通基础设施场景;算力中心、数据中心等数据基础设施场景;其他适宜源网荷储一体化的场景。
二、重点任务
(一)加快科技创新应用,强化技术引领支撑。
1.开展关键技术攻关。推动异质结、钙钛矿/叠层等新型晶硅太阳能电池技术研究,提升新能源发电效率。加快电力装备核心芯片、源网协同控制等技术突破,提升电网对新能源的适应力。开展能源系统数字化和智能化关键技术研究,提高电源、负荷供需匹配度,解决新能源发电间歇性、不稳定性问题。研发固态电池、钠离子电池等新一代高性能储能技术,提升系统灵活调节能力,解决发电和用电时空不匹配问题。加快高精度新能源及柔性负荷功率预测技术、经济优化调度技术等攻关,推进组建源网荷储一体化实验室。
2.推动重大技术应用。开展敏捷电能分配器、大规模多场景新能源汇集协同控制保护等技术应用,结合源网荷储一体化项目推进,推动关键技术落地,实现产业化发展。在增量配电网区域内开展大容量、中长时间尺度储能技术应用,重点应用液流电池、压缩空气等长周期储能技术,满足多时间尺度应用需求。建立运行监测大模型,接入风电、光伏、储能等运行数据,计算一体化项目应承担的交叉补贴与备用容量费,完善大电网与微电网利益分配机制。
3.加强创新主体培育。强化校企合作,组建产学研用装备产业联盟,支持高校、科研院所和装备制造企业深化产教融合,促进创新成果转化应用,推动产业协同攻关、聚合发展,培育一批创新主体。加快国家光伏储能实证实验平台(温暖带)建设,进一步加强源网荷储耦合运行模式实证研究,为构建新型电力系统探索实施路径。
(二)加强清洁能源供应,提高绿色低碳水平。
4.加快分布式新能源就地使用。鼓励各类主体利用自有屋顶和空闲土地建设分布式光伏和分散式风电,自发自用、就地消纳。创新发展模式,加快推进多领域融合、多场景应用的新能源就地开发利用。
5.促进清洁能源就近开发利用。大力发展风电、光伏、余热余气余压、生物质发电和总装机5万千瓦及以下的小水电站、煤层气(瓦斯)发电以及综合利用效率高于70%的天然气热电冷联供等清洁电源。鼓励工业企业、增量配电网等主体根据负荷需要,按照源网荷储一体化模式就近开发利用清洁能源,汇集接入电力用户,原则上汇集点距离用户不超过20公里。
6.拓展多品类能源综合利用。因地制宜建设多能互补、集约高效的综合能源站,实施风、光、地热、生物质等多种清洁能源协同开发,提供综合能源服务,实现供电、供热、供冷、供蒸汽联动,加快能源供应方式转变,提高能源综合利用效率。
(三)推动配网改造升级,促进电网高效运行。
7.加快建设适应源网荷储一体化需要的配电网。鼓励源网荷储一体化项目建设绿电专用变压器和绿电专用输电线路等配电设施,优化接网路径,保障新能源直接供应。持续推进配电网设计模块化、选型规范化、建设标准化。优化公用配电设施布局,加快存量配电设施改造提升,根据源网荷储一体化发展需要超前建设配电网,全面提升配电网综合承载能力,实现配电网与源荷储融合发展。
8.高标准建设智能微电网。创新应用云计算、大数据、物联网等数字化技术,加强信息采集、感知、处理和应用,构建灵活智能、稳定高效的智能微电网,优化高比例新能源、负荷和储能的平衡控制,提升源网荷储协调能力。
9.深化配电网体制机制改革。放开配电领域投资和市场准入,鼓励多元社会主体投资建设配电网,建立投资竞争机制和发展指标评价标准体系。加快完善配电网工程定额与造价管理体系,推动电网企业持续加大配电网投资力度,提高配电网工程投资效率和安全质量。建立增量配电网常态化发展机制,加强增量配电网与大电网在规划、调度、交易等方面衔接,健全增量配电网与大电网利益分配机制,构建主网、配网协同运行、分级调控、良性互动的发展格局。
(四)优化电力负荷管理,强化供需协同保障。
10.促进源荷协调互动。鼓励用电量大、负荷可调节能力强的工业企业合理安排生产时序,优化工艺流程,推动负荷主动适应新能源发电特性,多用自发绿电。推动源网荷储一体化项目调度平台建设,加强精准预测、智能调控,促进源网荷储各环节高效匹配、协同运转,实现由“源随荷动”向“源网荷储互动”转变。
11.积极培育优质负荷。发展外向型产业,推进产业园区源网荷储一体化,创新应用场景,生产符合国际标准的绿色产品,打造外向型产业集群。培育壮大战略性新兴产业,加快推进“7+28+N”产业链企业源网荷储一体化,加快形成新质生产力。支持算力中心开展算力、电力基础设施协同规划布局,推动新能源就近供电,鼓励同步开展节能改造和余热资源回收利用,提升算力、电力协同和综合能效水平。推动传统产业提质发展,鼓励钢铁、煤炭、有色等传统产业多用绿电,促进产业转型升级。
12.激发乡村振兴新动能。深入推进农村能源革命,支持农村地区各类主体优先使用自发绿电满足生产生活需要,推动单一依靠大电网供电传统模式向自发自用为主、大电网兜底保障新模式转变。推广“绿电+清洁取暖”“绿电+公共设施”等多种应用场景,完善农村基础设施,激发农村消费潜力,培育壮大集体经济。
(五)提速发展新型储能,实现源网荷储互动。
13.加强储能与源网荷协同互补。根据不同应用场景,结合新能源发电装机规模、负荷用电特性、电网运行负载率等因素,源网荷储一体化项目合理配置一定比例的储能设施,支撑绿色电力就地就近消纳。
14.积极发展多元化储能路线。鼓励增量配电网建设长时储能设施,缓解新能源发电特性和负荷特性不匹配导致的长时平衡调节压力。鼓励用电量大的用户配置高效灵活的储能系统,实现削峰填谷,促进发电和用电的时空匹配。在交通、通信等供电可靠性要求较高的领域,鼓励建设移动式或固定式新型储能设施,提高应急供电保障能力。
三、保障措施
(一)强化政策支持。发展改革部门要利用大规模设备更新和消费品以旧换新、国家重大战略实施和重点领域安全能力建设等政策资金,重点支持带动性、引领性强的工程。农业农村部门要指导各地按照相关资金管理办法要求,统筹用好衔接推进乡村振兴补助资金,加大项目支持力度。自然资源部门要优化审核程序,加快土地手续办理。金融机构要落实绿色金融政策,在融资、贷款等方面加大支持力度。支持农村地区源网荷储一体化项目优先使用自发绿电,剩余绿电可适量上网,其中对纳入“千乡万村驭风行动”试点的整村开发类项目,原则上不限制绿电上网比例。鼓励在不影响土地生产和功能的前提下,探索利用设施农用地已建建(构)筑物以及交通路域闲置土地建设源网荷储一体化项目。
(二)保障并网消纳。电网企业要发挥关键平台作用,按照国家规定,公平、无歧视、高效提供并网服务,不得无故拒绝或拖延并网。要加快农村电网巩固提升及配套电网建设,提升一体化项目的支撑能力。及时提供年度电力电量数据,配合整村开发类项目新建低压端电网,做好电力兜底保障供应工作。
(三)营造良好环境。要加大推进源网荷储一体化各项政策宣传力度,引导企业树立正确观念,提振企业信心。及时总结推广项目实施中的经验做法,形成示范带动效应,充分调动企业参与积极性。
四、组织实施
(一)省发展改革委、能源局负责牵头推进源网荷储一体化相关工作,会同有关部门及时研究、协调解决重大问题,推动工作落实,重大情况及时报告、请示省政府。要建立健全督导服务机制,对各地工作推进情况开展督促指导和跟踪分析,评估通报各地推进情况和工作成效。
(二)各地要结合实际,加强对本地源网荷储一体化项目建设的组织领导,建立工作推进机制,切实履行主体责任,确保完成目标任务。
(三)项目实施主体依托省可再生能源项目管理系统开展项目申报,其中,电力用户可选择自主开发建设,也可委托专业队伍以合同能源管理等方式合作开发建设,受委托建设企业可作为项目申报主体。实施主体要按照本方案要求和新能源前期库基本条件准备相关资料,每月月底前5个工作日内在项目管理系统填报相关信息。源网荷储一体化项目经所在地发展改革部门审核确认后报送省发展改革委、能源局,由省发展改革委、能源局组织第三方机构评审后公布实施。鼓励企业配置先进设备,对应用异质结等新型晶硅太阳能电池的项目优先予以支持。
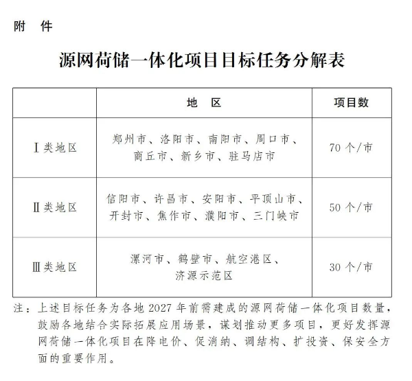
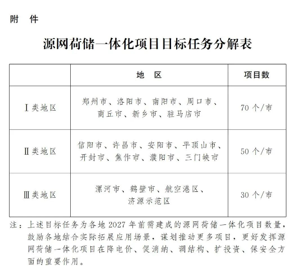
附件:源网荷储一体化项目目标任务分解表
来源:河南发布
  • 中央新闻网站
  • 市县新闻网站
  • 地方新闻网站
  • 各级政府网站